L’édito des confins


Cher∙e∙s tou∙te∙s,

Le mois de juin et l’année universitaire se terminent dans quelques jours et avec eux les livraisons des « Confins de l’ESAAA ». Pendant ces 15 dernières semaines, image après image, texte, son, vidéo… nous avons collectivement arpenté les espaces-temps de nos différents confinements. Nous avons visité les multiples mondes dans lesquels les un·e∙s les autres étaient immergé·e∙s, ce qu’ils et elles y faisaient pousser, objets, poèmes, peintures, récits, chansons, dessins, photos, gestes, dispositifs… Et il en ressortait, confins après confins, de proliférantes pistes pour « vivre avec le trouble » – titre du livre de Donna Haraway que les excellentes Éditions des mondes à faire viennent de publier en français.

En guise de conclusion des « Confins de l’ESAAA » (conclusion ouverte, jamais définitive), voici ci-dessous ce qu’écrit Donna Haraway en introduction de Vivre avec le trouble. Cela peut paraître paradoxal de donner une introduction pour une conclusion, mais nous serons bientôt en septembre, après les deux petits mois d’été, et nous initierons alors une nouvelle année qui n’aura jamais été si nouvelle. Nous aurons donc besoin de toutes nos ressources collectives, de tous nos potentiels, et si d’ici là cette « introduction » a été digérée (« compostée » dirait Haraway), nous n’en aurons que plus de forces.

Bel été à toutes et tous. Prenons soin de nos confins estivaux, de nos amis et « parentés dépareillées » et de toutes « les bestioles » avec qui nous passerons ces nouvelles semaines à venir.


Diplômes


  • 5e Art : Soutenance de mémoire du 25.06.2020 et portfolios

Voici les portfolios des étudiant∙e∙s de 5e année Art : 

Chacun∙e a été diplômé∙e ce jour, en suivant leur volonté concertée d’uniformisation des notes pour des raisons d’équités relativement au déroulement empêché de cette fin d’année.

 Les mémoires ont été présentés à Camille Pageard*, hier en visio-conférence. Ce dernier fait un rapport très positif quant à l’encadrement de ces travaux, relevant la qualité de l’écriture et des éditions, la richesse des formats et des registres littéraires, la mise en perspective des méthodologies de recherche dans l’objet et son contenu. Il note aussi la résonnance de nombreuses problématiques avec l’actualité des idées. Enfin, il a pris un grand plaisir à discuter avec les étudiant∙e∙s qui s’étaient bien préparé∙e∙s à cette présentation.  (Merci à toute l’équipe d’enseignant∙e∙s, à Isabelle Labarthe, Gaël Paradis, Camille Garnier pour l’accompagnement !)

Nous les retrouvons ainsi que leurs travaux le vendredi 13 novembre pour le vernissage de leur exposition au Point-Commun dont le titre provisoire est « VIVRE LIBRE OU MOURIR »

*Camille PAGEARD est un historien d’art. Enseignant à l’École Nationale Supérieur des Beaux-Arts de Lyon, son travail et ses recherches lient actuellement l’histoire de l’art, de l’édition et de la poésie contemporaine. Il a publié plusieurs textes dans des revues, aussi bien que dans des publications collectives. De 2014 à 2018, il a collaboré à la maison d’édition <o> future <o>  http://f-u-t-u-r-e.org/r/00-Bat.md où il a dirigé la publication de plusieurs ouvrages. Il a récemment traduit avec Jean-François Caro deux livres de David Antin, Essais choisis sur l’art et la littérature et parler aux frontières, tous deux publiés en 2017, et que nous avons à la bibliothèque !

NB : Les diplômé∙e∙s recevront dans les jours qui viennent un KIT DE SURVIE pour l’après-école rien que pour elles.eux, avec plein de conseils !


  • 5e Design & Espace Workshop situé

La semaine prochaine, les étudiant∙e∙s en 5e année Design & Espace participeront à un workshop situé de fin d’année. Du 2 au 10.07.2020, ils et elles seront à Vierzon (18) et travailleront avec l’aide de l’artiste Dorian Degoutte (diplômé de l’ESAAA) et de son Association Vierzon Cinéma.


DSRA


  • Effondrement des Alpes : 3e résidence d’artiste d’été à l’ESAAA

Du 29.06 au 31.07.2020, l’ESAAA accueille dans ses ateliers plusieurs artistes et chercheur∙se∙s associé∙e∙s au projet « Effondrement des Alpes ». Le travail de production de cette troisième résidence d’artiste EdA vise la production d’œuvres et la préparation de l’exposition « Galerie des futurs / Gallery of futures – Speculations from an Overheating World », prévue à BOZAR (Bruxelles, Belgique) du 8.10.2020 au 18.04.2021.

Les participant∙e∙s à la résidence sont :

  • Mabe Bethônico : artiste, chercheuse associée au projet EdA
  • Anne-Sarah Huet : artiste et théoricienne des jeux, chercheuse inscrite en DSRA à l’ESAAA
  • Quentin Lazzareschi : artiste, chercheur inscrit en DSRA à l’ESAAA
  • Louise Mervelet : artiste plasticienne, chercheuse inscrite en DSRA à l’ESAAA
  • Pierre Gaignard : artiste, chercheur inscrit en DSRA à l’ESAAA

ainsi que les artistes invités, Rémi Riault, Charles Gallay
et l’ artiste stagiaire Jules Rouxel.

Une exposition du monde d’après

« Galerie des futurs / Gallery of futures – Speculations from an Overheating World » est un dispositif imaginé par l’ESAAA et le CPG depuis la plateforme de recherche «Effondrement des Alpes ».

Curateur invité par BOZAR, « Effondrement des Alpes » met en scène pendant sept mois une série d’expositions prospectives dont les temporalités fictionnelles se situent entre 2020 et 2100, cela sous l’appellation de « Galerie des futurs ». La chronologie de ces futurs, 2020-2100, est celle proposée par le GIEC pour scénariser l’avenir, à partir de l’analyse de l’évolution des climats. Mais 2020-2100 est aussi à peu près le temps d’une vie – celle d’un enfant qui naîtrait aujourd’hui.

La « Galerie des futurs » fait partie d’un triptyque d’exposition accueillie par des institutions culturelles internationales, avec quatre projets situés :

  • à BOZAR à Bruxelles (octobre 2020 – avril 2021)
  • au Musée d’art contemporain de Lyon (avril-juillet 2021)
  • à la Biennale Internationale Design de Saint-Étienne (avril 2021)
  • à la Triennale de la Photographie, à Genève (hiver 2021-2022).

ARC Jardin de résistance & le parc des Marquisats


  • Participation à Annecy Paysages 2020

Les espaces végétaux du site des Marquisats sont intégrés à l’édition de cette année du festival Annecy Paysages qui aura lieu du 4.07 au 27.09.2020 ! Les visiteur∙se∙s pourront découvrir le jardin expérimental de l’ESAAA et les travaux des étudiant∙e∙s de l’ARC Jardin avec Emmanuel Louisgrand, le champ de pommes-de-terre, le parc des Marquisats habité par les sculptures des élèves des pratiques amateurs qui participent à l’Atelier des projets avec Jean-Patrice Rozand…


  • L’ARC Jardin a sa propre page Instagram !

Pour suivre les avancées des travaux de l’équipe Jardin de résistance : @jardin.esaaa


Petites annonces


Calendrier de la rentrée 2020-2021

  • Début septembre 2020 (dates à venir) : deuxième session d’équivalences pour l’entrée en 4e année Art et Design
  • 7.09.2020 : rentrée de la classe prépa’
  • 9-10.09.2020 : pré-rentrée pour l’équipe pédagogique
  • 21.09.2020 : rentrée des étudiant∙e∙s de 1re année
  • 22.09.2020 : rentrée pour les étudiant∙e∙s de la 2e à la 5e année

Se dire au revoir


  • Pour le jour d’après de Gwendoline Chamontin (4e Design & Espace)

Pour marquer cette fin d’année inhabituelle, Gwendoline a fait de la pâte à papier à partir de vieux cahiers, notes et brouillons. Par la suite, elle a joué avec les formes et avec l’encre bleue, issue de la pochette de son ancien dossier scolaire de maternelle.

Son message est consultable en format pdf, en cliquant ici


  • Mot d’au revoir de Julie Portier

Bon été à toutes et tous,

Merci à celles et ceux qui sont restés engagés jusqu’au bout ! 

Ce fut une difficile et belle année pour moi, pleine d’émotions et de rencontres avec de belles personnes, dont mes collègues, en particulier Sheila qui est devenue une amie qui m’est chère.

Un mot pour les diplômés de cette année que j’aurais voulu accompagner dans un monde moins terrible et des conditions plus habituelles et joyeuses au diplôme. 

Pour certain∙e∙s, nous sommes arrivés la même année à l’école, on a commencé ensemble en somme, et c’est une grande émotion de les voir partir !

Je vous envoie une mer d’amour plus grande que le lac


  • Pique-nique de fin d’année

Le mercredi dernier 24.06.2020, nous avons été nombreux∙ses à nous dire au revoir lors du pique-nique de fin d’année de l’ESAAA. Pour celles et ceux qui étaient loin d’Annecy, sachez que nous avons eu une pensée chaleureuse pour chacun∙e d’entre vous !


Bel été à toutes et tous !


L’édito des confins


Cher·e·s tou·te·s,

Il ne reste plus que deux livraisons des « Confins de l’ESAAA », une seule après celle-ci. Il n’est donc plus vraiment nécessaire de faire un édito (texte que l’on destine habituellement au début des revues ou des livres, texte des commencements plutôt que des fins) … mais il faut maintenant se saluer, penser au fait que l’on se sépare pour l’été. Et puis beaucoup s’en vont pour de bon, avec leurs diplômes, et passent à autre chose. Il leur faudra bientôt refaire le réglage des coordonnées socio-économiques qui va avec leur travail de création : où travailler ? Pour qui ? Pour dire quoi ? Avec quelle économie ? Avec quel statut ? … Toutes ces questions abordées au cours des études expérience après expérience (avec les stages, les voyages, les rencontres, les discussions d’atelier, la mise à disposition de documentation …) ne seront véritablement rencontrées (et répondues) que dans les mois qui viennent. Nous espérons que tout se passera bien pour vous.

En guise de salutation pour aujourd’hui, voici « Le discours de la main gauche » qu’Ursula Le Guin proposa en 1983 a des diplômé·e·s de Mills College, au Etats-Unis. C’est un très beau discours qui résonne encore fortement aujourd’hui, pour les femmes (puisque le discours leur ait adressé), mais aussi pour tou·te·s les artistes, créateurs et créatrices, habitant·e·s terrestres, souterraines, encore aujourd’hui.


Accrochage 2.0


  • Festival Archi’nature : Installation de cabane dans le jardin public de Novalaise (73) – Lisanne Labbe, Lilou Moreaux et Alyssia Paul (2e Design)

Vous connaissez leur projet grâce à leur participation cette année au concours des cabanes de Faverges. Dans le cadre du Festival Archi’nature, les organisateurs ont proposé au groupe Écho (Lisanne, Lilou et Alyssia) de construire leur projet de cabane sur le site du jardin public de Novalaise (73). L’événement invite architectes, paysagistes et artistes d’intervenir sur un site, d’en révéler les qualités, grâce à des constructions ou installations in situ. L’installation sur place a été effectuée par Lisane et Lilou avec l’aide de Jeremy Neuville et de Jean-Bastien Savet.

Répondant à la thématique liée au biomimétisme du festival, la cabane reprend les formes que peut avoir un rocher et renvoie à la complexité de la nature. Elle évoque l’irrégularité, l’asymétrie, la grotte, la roche … et fait écho à la nature. 

Elle s’intègre au paysage dans lequel elle se trouve. La cabane permet de créer un rapprochement avec la nature, ainsi qu’une immersion. Elle tend à créer des moments de partage, de découverte et de contemplation.

– Pour visiter leur cabane, rendez-vous au jardin public de Novalaise jusqu’à début novembre 2020 !


Diplômes


À défaut de pouvoir découvrir les résultats des DNA Art et Design sur les panneaux d’affichage de l’ESAAA, nous vous invitons à les consulter en format pdf :

Félicitations aux diplômé·e·s  !


ARC Les exhibitionnistes – saison WILD


Voici un extrait du projet « Utopie » de l’ARC Les exhibitionnistes – saison WILD en partenariat avec l’IAC de Villeurbanne :

https://drive.esaaa.fr/index.php/s/YNNW45J3H6iD9Qe


Atelier céramique


Cette semaine, Anna Voke vous propose un nouveau tuto’ pour l’atelier céramique :


Petites annonces


Rappel : le pique-nique de fin d’année aura lieu le mercredi 24.06 à midi, dans la prairie derrière le skate park des Marquisats ! L’ESAAA offrira un buffet pour tou·te·s, mais vous pouvez aussi apporter des plats à partager et des boissons.


À la semaine prochaine pour le dernier numéro !


L’édito des confins


Cher·e·s tou·te·s,

Nous avons bientôt terminé l’année universitaire et avec elle les livraisons hebdomadaires des « confins de l’ESAAA ».

Pendant 13 semaines (depuis cette rupture que fut le confinement décidé début mars) ce rendez-vous a été l’occasion de mettre en partage ce qui se passait dans les lieux que les un·e·s les autres ont habités, d’abord isolé·e·s, maintenant en compagnie, réinvestissant aussi les lieux collectifs.

Comme nous ne pourrons pas nous retrouver toutes et tous pour nous saluer avant l’été (un pique-nique sera organisé le 24 juin, mais nous savons que certain·e·s sont déjà parti·e·s d’Annecy ou de la Région), les deux prochains (et derniers) « confins de l’ESAAA » sont disponibles pour publier des messages de « au revoir » – tous les formats et types d’adresse sont possibles. Se dire au revoir est nécessaire pour pouvoir ensuite, à la rentrée à l’ESAAA ou plus tard ailleurs, se dire bonjour. C’est basique, certes, mais après cette période étrange qui nous a fait arriver à l’été sans que nous n’ayons eu le temps de le voir venir, il faut sûrement recommencer par les bases telles que bonjour, au revoir.


Diplômes


Les mémoires des étudiant·e·s en 5e année Art

Écrire comme … un cambrioleur, une plante mutante, une pierre qui a des sentiments, une sculpture en cheddar qui fait une crise d’ado, comme dans un carnet de bal qui a fait tomber des têtes, comme une fan qui s’apprête à monter sur scène, pour refaire le match et affiner sa stratégie d’artiste, pour comprendre les robots qui nous parlent, croire à ce qu’on dit dans les livres quand ces livres parlent de sexe, croire, encore, à une vie d’artiste comme à n’importe quel mythe.

Vous trouverez ici les mémoires du DNSEP Art 2020. La soutenance aura lieu le jeudi 25.06.2020 en visio-conférence avec Camille Pageard, enseignant à l’ERG (Bruxelles) et à l’ENSBA (Lyon) dont le travail lie l’histoire de l’art, de l’édition et de la poésie contemporaine (pour plus d’informations : https://www.cnap.fr/camille-pageard-0)

  • Marine Forestier, VER{TE}BÂTARD* VERS BOUTURE _ « Se penser bouture, c’est admettre son déracinement dans une « culture patriarcale de la mise à distance » (Starhawk), en nommer les causes et les conséquences et se réapproprier par l’écriture, l’art et son quotidien, une énergie de vie, une poussée organique vers des jardins-prés plus verts, des friches de partage. »
    Le mémoire est accessible en cliquant ici
  • Mathilde Fumex, Le Hérisson Jaune _ Le mémoire que j’ai écrit met en avant l’analogie entre ma pratique de la sculpture et ma pratique de l’escalade. Celui-ci est une description sensible composée de plusieurs récits subjectifs mis en liens avec des images d’œuvres historiques. C’est une invitation à un voyage sensoriel.
    Le mémoire est accessible en cliquant ici
  • Marilou Haber, Le complexe de Omar _ Omar, est une sculpture adolescente en pleine crise existentielle. Il en veut à sa créatrice et à ses antécédents culturels de le laisser moisir sous ses doutes et son revêtement en cheddar. Il décide de trouver des réponses à ses questions via un site de chat en ligne dans lequel d’autres sculptures, formes fonctionnelles ou objets design, de plus ou moins bon caractère, s’épanchent et débattent au sujet de leurs conditions d’existence. Le Complexe de Omar, se présente comme scenario de film, dans un mode littéraire à contre-emploi ou la promesse d’une réalisation impossible.
    La partie « Le complexe d’Omar » du mémoire est accessible en cliquant ici
    La partie « Personnages » du mémoire est accessible en cliquant ici
  • Lola Hauser, Sonia/ Judith, Vera et Tan/ Griselidis _ Partant de l’ouverture publique des archives de Griselidis Réal à Genève, cette pochette bleu clair contient les preuves d’une rencontre. Elle rassemble les éléments pour reconstituer un portrait multiple et sensible, abordant la documentation par les vies qui gravitent autour.
    Le mémoire est accessible en cliquant ici
  • Juliette Le Dez, V.O _ Les histoires ont plusieurs versions, quant aux artistes interviewés, il semble qu’ils performent plusieurs versions d’eux-mêmes. V.O. se décline en une bande-son et un script qui est une réécriture de ce qui a été dit et de ce qui a été raconté de ce qui a été dit. – http://etudiants.esaaa.fr/vo/
    Le mémoire est accessible en cliquant ici
  • Chaolin Li, Zaitsik et les rosiers _ #Carnet de voyage#Brad downey #Putka # Estonie #Vasily #Ukraine # Budapest # Projets In-situ # L’urban Festival UIT# Urban Borders Budapest# URSS# Voie balte# Manifestation à Hongkong# One country two systems# Bilibili# maison à l’envers# La censure# József Egry# victimes juifs#
    Le mémoire est accessible en cliquant ici
  • Léa Nugue, ECHO, A digital presence  _ Les machines étant les projections de nos propres désirs, nous nous devons d’assumer leur présence en tant qu’ « êtres ». Dans ce mémoire, j’argumente l’existence d’un possible « cyberthéisme ». En observant le cas des Assistantes Personnelles Intelligentes, je souligne le rapport de solitude auquel elles répondent, mais aussi le contenu historique, social et genré qu’elles manifestent à l’ère du cyberféminisme. 
    Le mémoire est accessible en cliquant ici
  • Chiara Recrosio, I throw my pussy in the air _ Note 6 : « Qui m’expliquera aussi, alors que je suis extrêmement doux, et que je ne ferais pas de mal à une mouche, que je me complais dans les récits sadiques, […] yeux crevés, seins coupés ou arrachés, empalements, ventre gonflés jusqu’à l’éclatement, supplice de l’eau au Moyen Âge, fer rougi que l’on enfonce dans l’anus… 
    Je crois que j’arrive à la fin de mon histoire. Depuis longtemps, je voulais faire cette confession. C’est chose faite maintenant. » (Éric Losfeld, Les Confession d’un travesti).  
    La 1re partie du mémoire est accessible en cliquant ici
    La 2e partie du mémoire est accessible en cliquant ici
  • Nathan Viboud, What if _ « Un héros s’aventure à quitter le monde du quotidien pour un territoire aux prodiges surnaturels : il y rencontre des forces fabuleuses et y remporte une victoire décisive. Le héros revient de cette mystérieuse aventure avec la faculté de conférer des pouvoirs à ses proches.  » Et si cet archétype du mythe théorisé par Joseph Campbel était transposable dans une école d’art au bord d’un lac…  – http://etudiants.esaaa.fr/whatif/

ARC Les exhibitionnistes – Saison WILD


Dans le salon « Exhibition Wild » ça travaille dur : en préparation, une bande-son sur une exposition impossible en haut d’une montagne, et un Quilt de survivants qui raconte cette histoire : reconnaissez-vous ce signe ?

Le tout donnera sûrement un film !


Les petites annonces


À l’approche de la fin d’année, l’activité à l’ESAAA s’intensifie, tout en respectant les normes sanitaires nationales :

  • Du 22 au 24 juin, les équipes pédagogique, technique et administrative se réunissent pour le bilan de l’année et les séminaires pédagogiques visant la préparation de la rentrée 2020-2021. Les représentant·e·s des étudiant·e·s y sont convié·e·s.
    • Pour les étudiant·e·s intéressé·e·s pour travailler sur certaines thématiques qui sont encore à Annecy : rendez-vous aujourd’hui, le vendredi 12.06 à midi à l’ESAAA avec votre repas
    • Celles et ceux qui ne peuvent pas être présent·e·s le 12.06 peuvent donner leurs avis et/ou être le/la porte-parole d’un groupe de travail → contacter Sonia par mail : coordination@esaaa.fr 
  • Le 24 juin à midi, vous êtes tou·te·s convié·e·s à un pique-nique de fin d’année sur la prairie derrière le skate park. Chaque participant·e apporte de quoi partager, l’école offrira les desserts à tout le monde. Ce sera l’occasion de se donner des nouvelles et de se dire au revoir avant les vacances.
  • Pour les deux derniers numéros des Confins, il vous est proposé de transmettre à la communauté de l’ESAAA vos messages d’au revoir avant les vacances. Ces messages peuvent prendre la forme qui vous semble la plus appropriée : un poème, une vidéo, un son, une sculpture, une installation, une performance…
    Pour pouvoir les diffuser, nous vous proposons de les envoyer dans le salon Riot « Aux confins de l’ESAAA » :
    • Avant le jeudi 18.06 soir pour le numéro du vendredi 19.06
    • Avant le jeudi 25.06 soir pour le dernier numéro du vendredi 26.06

À la semaine prochaine !


L’édito du confinement


Cher∙e∙s tou∙te∙s,

L’ESAAA réouvre progressivement depuis le 11 mai, pourtant nous ne nous sommes pas beaucoup vus – à peine quelques heures ou seulement quelques minutes, alors que vous passiez aux Marquisats.

Toutefois les circulations ont repris, les amis se retrouvent ici et là, et des gestes collectifs peuvent à nouveau apparaître dans nos appartements, dans la rue. Et le premier de ces gestes d’ampleur nationale, en France, aura été, mardi dernier, l’énorme manifestation radicale et pacifiste « Justice pour Adama » : est-ce à dire que les mois d’enfermement ont donné le temps de penser ce qu’il faut changer du monde qui a produit le Covid-19 ?  Nous verrons bien… En attendant, nous pouvons d’ores et déjà regarder les productions issues de vos confins – en particulier les « derniers clichés avant la fin du monde » – qui montrent que quelque chose est en train d’apparaître alors qu’une autre chose disparaît.

PS : … En ce qui concerne « Justice pour Adama », l’assassinat de George Floyd et « Black Lives Matter », ajoutons que la pandémie actuelle n’est qu’un contexte dégradé qui rend insupportable une réalité qui était déjà là, et déjà là depuis longtemps. En 1978, la poétesse et autrice africaine-américaine Audre Lorde publiait un recueil de poèmes titré The Black Unicorn dans lequel on pouvait lire « Power », traduit récemment en français dans le recueil Je transporte des explosifs, on les appelle des mots – poésie & féminisme au Etats-Unis (Cambourakis, 2019). Voilà ce qu’écrit Audre Lorde (traduit par Gerty Dambury) :

Pouvoir

La différence entre la poésie et la rhétorique
c’est d’être
prête à
se tuer, soi
à la place de ses enfants

Je suis coincée dans un désert de blessures par armes à feu
et un entant mort tirant son visage noir éclaté
des rives de mon sommeil
le sang qui coule de ses joues et des épaules défoncées
est le seul liquide à la ronde et mon estomac
répugne en imaginant le goût pendant
que ma bouche se fend en lèvres sèches
sans loyauté ni raison
assoiffée de la moiteur de son sang
pendant qu’il plonge dans la blancheur
du désert où je suis perdue
sans imagerie ni magie
essayant de transformer en pouvoir la haine et la destruction
essayant de soigner mon fils mourant par des baisers
seul le soleil blanchira ses os plus vite.

Le policier qui a tué un enfant de dix ans dans le Queens
s’est tenu debout au-dessus du garçon aves ses chaussures de flic
dans le sang enfantin
et une voix a dit : « Crève jeune fils de pute »,
il y a des cassettes qui le prouvent. Au procès
la policier a dit pour sa propre défense :
« Je n’ai pas remarqué sa taille rien d’autre
que sa couleur »,
Il y a des cassettes qui prouvent ça aussi.

(…)


Accrochage 2.0


  • Dernier cliché avant la fin du monde – les étudiant∙e∙s en 1re année

Les étudiant∙e∙s en 1re année ont travaillé individuellement le sujet « Dernier cliché avant la fin du monde ». Vous trouverez ci-dessous une petite sélection de leurs travaux.

– L’ensemble de leurs photos est visible dans le salon Riot : #1APDF:matrix.esaaa.fr


  • Spectre et Composition avec filtre jaune de Hugo Joao (2e Design)

À la semaine prochaine !


L’édito du confinement


Cher∙e∙s tou∙te∙s,

Avec cet édito n°11 se pose une nouvelle fois la question de l’inscription des confins dans la longue durée : à partir du 2 juin, tous les territoires se déconfinent un peu plus, pourtant nous allons continuer d’habiter nos « Confins de l’ESAAA », tous ces lieux éloignés des Marquisats où nous nous sommes réparti·e∙s.

Alors que faire, dans la durée, de toutes ces séparations installées depuis bientôt trois mois ?

Faut-il les critiquer (cf. Critique de la séparation de Guy Debord) ? Faut-il les décrire pour y voir avec clarté l’état actuel de la société (cf. les patchs d’Anna Tsing dans Le champignon de la fin du monde) ? Faut-il se réjouir de voir apparaître de nouveaux possibles loin des centres de contrôle, travailler donc à Fragmenter le monde (Josep Rafanell I Orra) ? Ou encore, comme déjà évoqué dans un précédent édito, faut-il relier tous ces îlots pour faire archipel (cf. le Tout-Monde d’Edouard Glissant) ?

La livraison des « Confins de l’ESAAA » de ce vendredi ne répond pas à cette question, mais propose, une semaine de plus, une exploration de cette ambivalence.


Accrochage 2.0


  • Bilan des étudiant∙e∙s en 4e année Design (19-20.05.2020)

L’ensemble des travaux que les 4e Design ont présentés la semaine dernière sont disponibles dans le salon Riot dédié : #4D-Evals:matrix.esaaa.fr.

En voici un petit aperçu :


  • Bilan des étudiant∙e∙s en 1re année (25-28.05.2020)

L’évaluation des 1res a eu lieu cette semaine, toujours en format dématérialisé. Leurs travaux sont consultables dans le salon Riot : #1APDF:matrix.esaaa.fr

Pour en avoir un avant-goût :


La salle de conf’


Deux cours d’Histoire de l’art de Claire Viallat sont disponibles en format pdf cette semaine :


Atelier céramique


Anna Voke propose un cours de céramique sur le travail à la plaque :


L’édito du confinement


Cher∙e∙s tou∙te∙s,

Depuis mardi 19 mai les premiers voyageurs et voyageuses des confins que vous êtes commencent à réapparaître dans notre grand bâtiment de béton, notre lieu commun au bord du lac. Cela devrait se fêter ! … Mais nous n’en sommes pas encore là. Pour l’instant nous gérons les retours de matériel, de livres, la récupération de fournitures, d’outils ou de matériaux que vous aviez laissés dans vos espaces personnels… Depuis mardi donc, plus que jamais, les Marquisats ressemblent à une base arrière où des exploratrices et explorateurs d’un nouveau genre passent pour déposer et récupérer des ressources, avant de repartir vers d’autres confins. Au passage, chacun·e dit quelques mots, explique où il·elle s’est rendu·e, ce qu’il·elle a vu, quelle découverte il·elle a fait, et surtout précise la différence entre ses confins et la base commune qu’est le bâtiment de l’ESAAA…

Nous sommes donc toujours dans un récit de science-fiction à l’échelle Un, une histoire troublante qui accumule les aventures de transformation, de glissade et de passage. Et si ce n’est pas encore pour aujourd’hui, nous finirons bien par nous retrouver toutes et tous dans un même espace-temps, et nous ferons alors de toutes ces histoires déliées une narration commune – d’ici là, nous continuons à partager nos confins par écrans interposés.


Accrochage 2.0


  • Les bilans des étudiant∙e∙s en 4e année Design

Les 19 et 20.05 ont eu lieu les évaluations de fin d’année des étudiant∙e∙s en deuxième cycle, option Design. Un aperçu de leurs travaux sera visible dans le numéro 11 de « Aux confins de l’ESAAA » du 29.05.2020.


  • Diplôme blanc des 5e Art – rencontre avec l’artiste Laura Gozlan

Lundi 18 et mardi 19.05, les rencontres avec Laura Gozlan furent riches en réflexions et partages de références ! Tou∙te∙s les étudiant∙e∙s de 5e année Art ont su mener des discussions engagées et précises, où il fut, dans tous les sens, question de post-humanisme, d’archive, d’apocalypse, de montage, de science-fiction féministe, d’internet, de série B, de la Wicca, d’érotisme, de mutation, de voix off, de figures apotropaïques, de fiction, d’anonymat, de carnaval… Alors qu’Henri était volontairement sorti du réseau pour mener la discussion par téléphone avec Laura pendant un ride en voiture, Chaolin a fait de son écran d’ordinateur le lieu d’une conférence-performance sur la gravité de l’existence dans la langue de l’idiotie (capture ci-dessous).

Les images sur les expositions et les liens vers quelques films de Laura Gozlan sont toujours disponibles (voir le journal du vendredi 15.05). Son travail sera exposé prochainement au MO.CO à Montpellier.


  • Les travaux des 2e Design (bilans 12-14.05.2020) et les diplômabiliés des 3e Design (4-5.05.2020)

Des travaux présentés dans le cadre des bilans des 2e Design et des diplômabilités des 3e Design seront consultables prochainement dans le salon Riot « 2D & 3D sélection de travaux » → #2D&3Dselectiontravaux:matrix.esaaa.fr


  • Diplômabilités des 3e Art (12-13.05.2020)

Plusieurs travaux présentés par les étudiant∙e∙s en 3e année Art dans le cadre de leurs diplômabilités sont visibles dans le salon Riot « 3ÈME ANNÉE ART – PORTFOLIO ». en voici un aperçu :


  • Manon Genet (2e Design)

Cette semaine, Manon partage son travail avec la communauté de l’ESAAA et nous propose de visiter son site → www.manon-genet.fr

N’hésitez pas à lui transmettre vos impressions !


  • Milène Balligand (1re année)

Joy aimerait aussi avoir des avis sur son travail qui est également consultable en ligne → https://mileneballigand.wixsite.com/poetryandart


ARC Les 3 Fontaines – FabriC de l’écriture


  • Jean François Azzena (3e Art)

Dans le cadre de l’ARC Haykriture, Jeff présente trois textes (documents en format pdf) :


À la semaine prochaine !  


L’édito du confinement


Cher·e·s tout·e·s,

Ça y est, nous avons atteint les confins – les portes se sont ouvertes, les corps se sont déconfinés, l’air s’est remis à glisser sur nos peaux.
Mais que voyons-nous depuis lundi? Qu’y a-t-il à explorer maintenant, depuis notre arrivée de l’autre côté de l’espace-temps que fut le confinement ? Beaucoup de choses en fait, et nous les découvrirons progressivement.

Il y a d’abord de nouveaux lieux qui semblent avoir poussé sur une planète toxique : pour les pratiquer, il faut des masques, des gants, des virucides et bactéricides, du liquide ou du spray, il faut se surveiller et se retenir, réfléchir à chaque seuil, devant chaque objet. Ces lieux s’annoncent déjà épuisants tant ils exigent d’être aux aguets, tendu·e·s pour affronter ce qui nous est donné comme une menace invisible.

Et puis il y a ces endroits qui se sont couverts de plexiglas : dans les magasins, sur les marchés, partout où il y a accueil de public… Devant cette masse de formes transparentes, il est difficile de ne pas repenser à cette journée, il y a un an à l’ESAAA, où nous nous réunissions autour d’un objet spéculatif : « la Mer de plexiglas ». Il était proposé de soupeser (avec un sourire) l’hypothèse du remplacement de la Mer de glace fondue par la surchauffe climatique, par une Mer de plexiglas. Qui aurait imaginé alors qu’un flot de plexiglas plus vaste que la Mer en question déferlerait dans les villes ? La vague fut celle d’un tsunami ! … Il est intéressant de se souvenir que le plexiglas était décrit comme le matériau produisant l’effet le plus proche de l’écran numérique – plat, lisse, lumineux, découpé avec une perfection toute industrielle… – et utilisé pour cela à foison dans les œuvres post-Internet. Faut-il alors considérer les plaques de plexiglas qui nous entourent depuis lundi comme nous installant dans un espace hybride, plus tout à fait numérique, mais pas pour autant ouvert aux phénomènes biologiques et physiques ? À tout prendre, peut-être vaut-il mieux rester encore un peu en compagnie des « confins de l’ESAAA ».


Accrochage 2.0


Les accrochages virtuels de cette semaine concernent les évaluations des étudiant·e·s en 2e année Design, les diplômabilités des étudiant·e·s en 3e année Art et quelques projets autonomes.

  • Focus sur les évaluations des étudiant·e·s en 2e année Design

Les bilans de fin d’année des étudiant·e·s en 2e année Design ont eu lieu du 12 au 14.05.2020. Voici un aperçu des travaux présentés :


  • Les diplômabilités des étudiant·e·s en 3e année Art

Les diplômabilités des étudiant·e·s en 3e année Art ont eu lieu du 12 au 13.05.2020. Leurs travaux seront visibles prochainement dans un salon Riot dédié.


  • Dans ma maison il y a de Laure Fannière (2e Art)

Laure propose de lui rendre visite et de découvrir son album interactif, disponible en ligne. Pour écouter les pièces musicales associées à chacune des pièces de son appartement, entrez dans sa maison virtuelle et cliquez sur les portes pour poursuivre la visite → https://lor.hotglue.me/?start

https://matrix.esaaa.fr/_matrix/media/r0/thumbnail/matrix.esaaa.fr/2020-05-11_VicgtQuINpntjfWv?width=100&height=100

  • Tyrolienne épistolaire déconfinante de Côme Ferrasse (2e Art) et Léa Viguier (5e Design)

Cette vidéo récapitule le projet de tyrolienne épistolaire entre les appartements de Côme et Léa, depuis le début du confinement jusqu’à présent :


ARC jardin


Retour en images de la plantation par l’équipe « Jardin de résistance » d’un champ de pommes de terre dans le parc derrière l’ESAAA, dans le cadre du projet de tiers-lieu des Marquisats :

En complément, des aquarelles de Nathan Willerval (4e Design) :

Et, en bonus, un dessin de rouge gorge d’Alice Jeannel (2e Design)


ARC Les 3 Fontaines – FabriC de l’écriture


Découvrez cette semaine des textes écrits par deux étudiantes de l’ARC Haykriture (cliquer sur les titres pour accéder aux textes en format pdf) :


Le coin bibli’


La bibliothèque est heureuse de vous présenter Pearltrees, un outil de curation de ressources en ligne. Actu’, conférences, articles scientifiques, livres et films en libre accès… Nous sélectionnons le meilleur du web sur les sujets au travail à l’école.

À noter : Dans le dossier « Outils de recherche », vous trouverez des tutos pour vous aider dans vos recherches, ainsi que les principales ressources : catalogues, bases de données, accès aux bibliothèques numériques et aux revues scientifiques.

Outil évolutif et collectif, ce Pearltrees est ouvert à toutes vos propositions !

– Découvrez & Abonnez-vous : https://www.pearltrees.com/esaaa_bibliotheque

*** MERCI ROBIN pour ce beau travail ***


Les petites annonces


  • Pour le numéro 10 de « Aux confins de l’ESAAA » du vendredi 22.05, nous vous prions de nous envoyer vos contributions avant le mercredi 20.05 à 14h.

  • Les lundi 18 et mardi 19.05.2020, l’artiste Laura Gozlan travaillera avec les étudiant·e·s en 5e année Art de l’ESAAA pour la préparation de leur DNSEP. Ces sessions prendront la forme d’échanges individuels sur les travaux de chacun·e et auront lieu par écran interposé.

Laura Gozlan, Youth Enhancement Systems® #2, 2019
Née en 1979, Laura Gozlan vit à Paris. Elle travaille dans les champs de la vidéo et de l’installation. Elle s’intéresse aux liens qu’entretiennent contre-culture et posthumanisme, leurs mythes fondateurs (New-Age, cybernétique) et leurs dystopies. Au sein de ses installations, elle produit des flux vidéos assemblant sans hiérarchie des images empruntées et des images tournées sur des pièces sonores dont les motifs induisent des états de conscience modifiés.
Elle puise tant dans le giallo* et le film d’anticipation que le document scientifique qui recèle de mythes techno-utopistes. Elle développe des environnements qui accueillent des projections proches de l’héritage de l’Expanded Cinema de Gene Youngblood. Par des opérations de fragmentation, de froissement et de réflexion, elle recherche une forme de tri-dimensionnalité dans l’image projetée.
Récemment, elle a renoué avec la fabrique de films et elle repasse à la fois devant et derrière la caméra pour y interpréter son propre personnage.

* Sous-genre du film d’exploitation, majoritairement transalpin, mêlant dans des mises en scène stylisées et expérimentales les genres du thriller, de l’érotisme et de l’épouvante et trouvant son apogée autour des années de plomb, avec des cinéastes tels que Mario Bava, Lucio Fulci et tardivement Dario Argento.

Le portfolio de Laura Gozlan est disponible en format pdf cliquant ici


À la semaine prochaine !


L’édito du confinement


Cher·e·s tout·e·s,

Le temps poursuit son écoulement, l’hiver que nous avons laissé dehors en rentrant dans nos lieux de confinement est dorénavant un lointain souvenir. Le printemps est intense, et déjà l’été s’annonce avec une petite musique qui dit que bientôt la drôle d’année universitaire 2019-2020 sera bouclée. Pour l’ESAAA c’est le temps des évaluations, puis ce sera celui des diplômes et des déménagements des ateliers… Nous sommes pourtant toujours réparti·e·s ici et là, aux « confins de l’ESAAA », et cette semaine encore, des images, des sons et autres signaux sont émis depuis vos lieux éloignés.

En fait, tout se passe comme si nous nous étions habitué·e·s à être confiné·e·s – alors qu’il ne faudrait pas, jamais. En effet, les termes « confiné », « confins », etc. viennent du vieux Français qui disait « les confins » pour dire les extrémités d’un territoire, ce qu’il y a « avec la fin », les bords, les limites … autrement dit, pour nous aujourd’hui, une frontière. Et c’est pour cela qu’il ne faudrait pas s’y habituer : être confiné·e c’est avoir des frontières autour de soi, autour de chez soi, séparant les mondes.

À partir du 11 mai, nous allons nous « déconfiner » progressivement et si certaines frontières vont devoir être respectées pendant quelques temps encore (comme on respecte un espace fragile ou le territoire d’un animal qu’il ne faut blesser par notre présence), nous devrons progressivement limer, démonter, effacer, évacuer tous les signes de frontières pour rouvrir les possibilités de circulation du vivant. Les travaux partagés cette semaine commencent ce travail – merci à eux !


Accrochage 2.0


Cette semaine, les salles d’accrochage virtuelles de l’ESAAA ont accueilli, entre autres, les bilans des étudiant·e·s en 2e année Art et les diplômabilités des 3e Design.

  • Focus sur les bilans de fin d’année des étudiant·e·s en 2e année Art

Les évaluations de fin d’année des 2e Art ont eu lieu les 4, 6 et 7.05 en format électronique : les étudiant·e·s ont envoyé des prises de vue des travaux en format pdf et échangé par visioconférence avec les enseignant·e·s.

– Pour visualiser l’ensemble des travaux présentés, rendez-vous sur le salon Riot #bilan-2art:matrix.esaaa.fr .

– En voici un aperçu :


  • Les diplômabilités des étudiant·e·s en 3e année Design

Celles-ci ont eu lieu également en format dématérialisé, les 4 et 5.05. Les travaux seront visibles prochainement dans un salon Riot qui sera rendu public.


  • Fautographie par les étudiant·e·s en 1re année

Partant d’un court extrait du livre « Fautographie, petite histoire de l’erreur photographique » de Cément Chéroux, les étudiant·e·s de 1re année ont dû proposer (et argumenter leur choix) une seule image chacun·e qui soit une photo ratée réussie → le résultat est consultable en format pdf


  • SHOFF OFF du jeudi 7 mai – Églantine, Amaury, Coline, Mei, Ferdinand et Léa (1re année)

  • [confi]dence[nement] de Côme Ferrasse (2e Art)

  • Du Souterrain vers l’Atoll Errance de Gwendoline Chamontin (4e Design)

Le texte complet que Gwendoline propose cette semaine peut être lu en format pdf en cliquant ici.


ARC RADIOactivité


Ce jeudi 7.05, dans le cadre de l’ARC RADIOactivité, Radio Pffff accueille la programmation de Nathan Willerval (4e Design) qui propose une session roots en direct depuis son atelier.

– Crépitements de vinyles assurés sur www.esaaa.fr/radio  


La salle de conf’


Deux cours de Claire Viallat sont disponibles en format pdf cette semaine :


Salons Riot

Le cours « Avec et contre l’exposition » de Julie Portier a maintenant un salon Riot dédié. Conçu à destination des étudiant·e·s en 2e et 3e années Art et Design, il est ouvert à toutes et tous → #lexposition:matrix.esaaa.fr


À la semaine prochaine !


L’édito du confinement


Cher·e·s tout·e·s,

Si « Aux confins de l’ESAAA » fait métaphoriquement envisager le confinement comme un voyage, alors il semblerait que ce voyage soit en passe de se terminer. En effet le plan de déconfinement annoncé ces jours-ci (et dont la déclinaison à l’ESAAA sera précisée en milieu de semaine prochaine) nous dit que nous sommes bientôt arrivé·e·s…

Mais la question est : où ?  Où ce voyage a-t-il permis d’aller ? Il semblerait qu’il y ait eu autant de voyages que d’individus, autant de destinations, de « confins » que de personnes. Pour certain·e·s, le déplacement fut inconfortable, voire même douloureux. Pour d’autres ce fut presque une croisière, un temps heureux ouvert à la vacance. Certain·e·s ont pu utiliser de spacieux véhicules, ou de rapides cruisers, alors que d’autres ont traversé ces semaines comme entassé·e·s dans un bus bondé. Pour certain·e·s les étendues traversées furent terrestres et paysagères, et ils·elles ont regardé le printemps transformer le paysage, la couleur verte s’installer. Pour d’autres, très différemment, derrière les hublots de leurs véhicules, ce fut presque le noir, comme si elles·ils glissaient dans les espaces galactiques, s’éloignant du système solaire.

Si tout le monde va bientôt parvenir au terme du voyage, ce sera donc assurément dans des mondes différents. Alors, pour refaire école collectivement après ce voyage, nous devrons trouver comment relier toutes ces destinations et ces mondes. Plus que jamais, l’école devra s’envisager comme un archipel, un ensemble d’éléments séparés mais entretenant des liens fondamentaux, au bénéfice de toutes et tous.

Dès maintenant « les confins de l’ESAAA » peuvent être regardés comme un ensemble d’îles, toutes différentes, certes, mais reliées entre elles.


Accrochage 2.0


Voici quelques travaux que certain·e·s d’entre vous ont souhaité accrocher sur le mur virtuel de l’ESAAA :

  • Zéro km à pieds 8D de Laure Fannière (2e Art)

Laure a retravaillé sa pièce sonore pour créer une sensation de « tourner en rond » – à écouter avec un casque pour un effet garanti !


  • De premières nécessités – Annecy par Juliette Fabert, Laure Fannière, Côme Ferrasse et Maxime Gay (2e Art)

Dans le cadre du projet « De premières nécessités », Laure, Côme et Maxime ont proposé plusieurs textes qui paraîtront prochainement dans le premier numéro annécien. Voici un avant-goût en format vidéo qui inclut également Le poème aux jeunes de Bertolt Brecht, conseillé par Juliette :

– Le salon Riot dédié au projet à l’ESAAA est le suivant : #210:matrix.esaaa.fr

– Et pour accéder au projet De premières nécessités, c’est par ici : https://premieresnecessites.wordpress.com/


  • Jardin de résistance de Hugo Joao (2e Art)

  • Vigie-Nature de Sarah Brousseaud (3e Art)

Partant du programme Vigie-Nature auquel Sarah a participé, elle a découvert une nouvelle espèce bien étrange, composée de plusieurs individus aux textures et couleurs toujours différentes. Comme ces « petites bêtes » semblaient perdues, abandonnées par leurs maîtres au gré du vent, elle a décidé de les porter disparues, en créant des affiches similaires à celles utilisées pour un chat perdu, par exemple. Espérant que ses annonces (collées sur les arrêts de bus, les cages d’immeubles, la Poste, la vitrine d’une boulangerie) seront visualisées par les passants, Sarah vérifie régulièrement sa boîte mail → lisez la note d’intention complète de Sarah en cliquant ici

– Son projet est disponible en format pdf en cliquant ici.


L’exercice de la main – Festival des Cabanes


Pendant ce deuxième semestre, plusieurs étudiant·e·s en 2e année Design & Espace ont travaillé sur des propositions de projets dans le cadre du concours Festival des Cabanes à Faverges. Le sujet du concours était la conception d’une cabane sur un site imposé, avec pour enjeu que le projet puisse entrer en résonance avec le lieu.

Deux équipes de l’ESAAA ont envoyé des dossiers pour le jury du 25 avril :

Bravo à tout·e·s pour la qualité de ces propositions achevées dans un contexte difficile et pour la grande capacité d’investir des projets qui, en plus, ont été bien placés au milieu des candidat·e·s architectes, en fin d’étude en école d’architecture, etc. !


ARC Jardin


Même à distance, l’équipe de l’ARC Jardin de Résistance continue son observation des formes et apporte son soin au monde végétal. Parfois, cela prend la forme d’un regard plein d’amour pour les plantes qui poussent, d’autres fois cela se rapproche plutôt des visions proches de la science-fiction…

Et parce que le travail sur le silo du jardin est toujours en cours, cette vidéo fait partie des sources d’inspiration pour la suite :


ARC Les 3 Fontaines – FabriC de l’écriture


Depuis le début du confinement, le salon Riot de l’ARC Haykriture accueille des textes très variés ! Voici quelques propositions (en format pdf) que deux de ses membres ont concoctées :

  • Juliette Fabert (2e Art)

Chien d’la casse
NOUS TOUS – Pièce perdue
QUATRE MURS – Pièce perdue
LA FÊTE – Pièce perdue
DERNIER ÉTAGE – Pièce perdue
DERRIÈRE LA PORTE – Pièce perdue

  • Maxime Gay (2e Art)

Luchien
Ehpad Love Story


ARC RADIOactivité


« Après 15 jours d’après-midis musicaux quotidiens, programmés avec nos ami·e·s de Radio L52 et malgré une semaine qui part en stresso-rush d’éval’ pour une bonne partie de l’équipe, nouspFFFF sommes heureux·ses de vous proposer un nouveau programme en construction (donc à suivre…) qui reprend son horaire habituel et son fonctionnement normal : quand ça colle et avec d’aimables compères que nous remercions par avance.

On peut toujours nous écouter ici : www.esaaa.fr/radio et nous écrire :

– #radiopffff sur Riot
– @radiopffff sur Instagram.

Vous y trouverez les infos.

Nous avons un petit projet de diffuser des albums dans leur intégralité, n’hésitez pas à nous proposer vos suggestions ! »


Radio L52


La Radio L52 est de retour pour le 1er mai 2020 à 20h52 ! L’émission portera sur la fête du travail, du syndicalisme, des luttes sociales, mais vos suggestions sont les bienvenues – vous pouvez les envoyer à radiol52ketoprofene@gmail.com


Le coin bibli ’


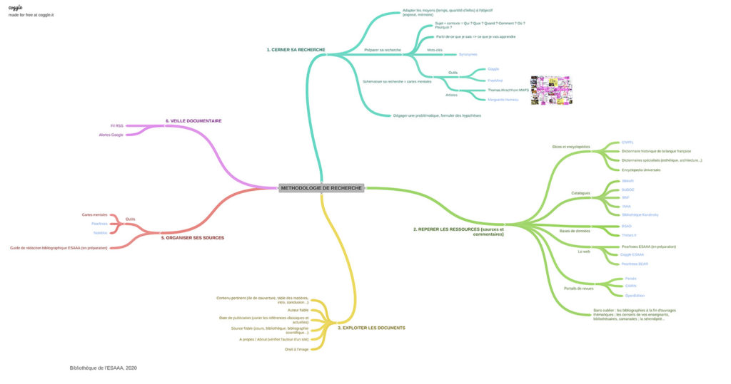
La bibliothèque continue son télétravail de fourmi en vous concoctant (lentement mais sûrement) des outils de recherche aux petits oignons. Après les cartes de ressources en ligne, voici une carte de méthodologie de recherche documentaire. D’autres merveilles à venir bientôt…

Cliquez ici pour télécharger la carte de méthodologie de recherche documentaire en format pdf


L’atelier céramique


Cette semaine, Anna Voke propose un tuto’ pour la construction d’une forme organique travaillée à la plaque :


À la semaine prochaine !


L’édito du confinement


L’immense écrivaine féministe Ursula Le Guin décrit régulièrement dans ses nouvelles et romans dits de l’Ekumen une manière de transcender le temps et l’espace qui se nomme le churten. Avec le churten, il est possible pour des paroles d’exister à deux endroits en même temps, même si ces endroits sont séparés par des années-lumière : cela permet des communications instantanées malgré les gouffres de l’espace, et cela ressemble donc peu ou prou à ce que nous vivons depuis le début du confinement (nous nous parlons sans cesse, et nos voix existent dans différents espaces).

Mais avec le churten, de manière plus étrange peut-être, il est aussi possible pour des objets, des vivants ou des corps de faire ce déplacement spatial sans intervalles de temps : une personne est ici – activer le churten la fait être là, ailleurs, très loin du premier lieu.

Pourtant, dans les romans d’Ursula Le Guin (écrits le plus souvent comme si elle était anthropologue dans la société qu’elle fait exister), le churten s’accorde mal aux humains : leur psychisme se dérègle dès qu’ils y sont confrontés. Les femmes et les hommes qui l’utilisent ne parviennent pas à reconstituer le réel dans lequel ils·elles arrivent alors qu’ils·elles n’ont pour ainsi dire pas « voyagé ». Tout se passe comme s’ils·elles avaient un besoin vital du temps du déplacement et de sa durée.

L’expérience que nous faisons actuellement avec l’ESAAA, séparés en lieux confinés, est presque le symétrique de « l’effet churten » d’Ursula le Guin : le temps passe, de grands intervalles de temps passent même. Mais l’espace, lui, reste identique, immobile. Et la diversité des lieux et des formes matérielles n’existe que dans les reflets que nous avons par nos écrans – cette semaine encore, entre autres avec « les confins de l’ESAAA ».


Accrochage 2.0


Voici les accrochages 2.0 de cette semaine de vacances :

  • Dans le fond de tes dents de Laure Fanniere (2e Art)

Laure partage un morceau sonore sur un bout de saucisson coincé au fond des dents :


  • La Bourgogne, ça vous cogne + Ton 4h avec Bree de Côme Ferrasse (2e Art)

Voici une reprise du ban bourguignon, « l’hymne de la matriarche de patrie » de Côme :

et un morceau drum and bass en l’honneur de Bree van de Kamp :


  • Jeu de mains, jeu de vilains de Sarah Brousseaud (3e Art)

Partant de l’usage fréquent de la pâte à sel (avec ses codes couleurs acidulés) pour occuper les enfants en confinement, Sarah a souhaité « passer le temps » et échapper à l’ennui en créant des « formes pour adultes ». Ces dildos colorés ne peuvent servir à leur réelle fonction masturbatoire et deviennent ainsi des sculptures. Mêlant suggestions publicitaires et oniriques, le but recherché est de se projeter des images personnelles et agréables de « ce qui pourrait être », de « ce qu’on pourrait faire » avec ces objets, donc de se raconter des histoires.

– Le projet complet de Sarah peut être consulté en format pdf en cliquant ici.


  • Sur l’Île des Maux + Même à distance les liens ont de l’importance de Gwendoline Chamontin (4e Design)

Dans son texte de cette semaine, Gwendoline nous propose de retourner en enfance, tout en mélangeant comptine, poésie et des bribes de réel.
Ses sources d’inspiration : Sur l’Île des Zertes de Claude Ponti, le Livre Disparu de Colin Thompson et Les Furtifs d’Alain Damasio.

– Pour lire son texte complet en format pdf, cliquez ici.

Et en bonus : Même à distance les liens ont de l’importance

  • Participation à l’exposition « Seul~e sur le ventre en retenant ma respiration » – Marine Forestier (5e Art)

Deux des textes de Marine sont intégrés à cette exposition en ligne sur le désir en confinement, organisée par Vinciane Mandrin de l’ENSBA de Lyon → Vous pouvez visiter l’exposition ici : https://whenimout.hotglue.me/


  • Glitch de Maëlle Degroote (5e Design)
Rythme créé par l’imprimante défaillante de Maëlle (feuilles pliées)

ARC Jardin


Cette semaine, le jardin de l’ESAAA voyage dans le temps avec ces prises de vue du potager de l’ESAAA datant de 2014 :

Pour enrichir « la planche de culture philosophique » du jardin, voici une conférence donnée par Gilles Clément le 5 février 2009 à l’ENSA Grenoble, nommée « Les jardins de résistance » :

(Merci à Hugo Joao pour le lien ! )


ARC Les 3 Fontaines – FabriC de l’écriture


Dans le salon de l’ARC Haykriture (#Haykriture:matrix.esaaa.fr), une source d’inspiration inattendue vient effleurer les esprits en quête de formes narratives : il s’agit d’un jeu vidéo sous la forme d’un pdf interactif, conçu par Nicolas Weber, ancien étudiant à l’ESAAA et ancien membre de l’ARC, avec le concours de Cyprien Desrez.

Pour télécharger le jeu en format pdf, cliquez ici.


À la semaine prochaine !


L’édito du confinement


Cher·e·s tout·e·s,

Cela fait cinq semaines que nous avons quitté le bâtiment de l’ESAAA. Cinq semaines, c’est à la fois peu, juste les doigts d’une main, et c’est déjà beaucoup. En Art, lorsque l’on regarde (ou compose) un tableau, une image ou une scène, c’est le premier chiffre que notre œil commence à voir comme une quantité. Avant cela, quand il regarde un objet seul, il voit une unité ; deux – il voit un duo, un dialogue ou un binôme ; trois – c’est un trio, un triptyque ; quatre – deux duos, un petit groupe. À partir de cinq, notre œil voit du multiple, pas encore une foule mais déjà une quantité non-simplifiable.

Beaucoup de peuples de par le monde (ou par le passé), les Inuits par exemple, comptent (comptaient) en base 5 à cause de cela : avec un système « quinaire », parce que nous avons cinq doigts et parce qu’après 5 nous basculons dans les grandes quantités. Et aussi parce qu’avant ou hors de la société dite « de consommation », pour beaucoup de choses à compter, nous n’avons (n’avions) pas besoin de plus que les 5 premiers chiffres… Chez les Inuits par exemple, on dit (on disait) : 1, 2, 3, 4, 5, puis pour la suite, « beaucoup ».

À partir de maintenant, dans nos confins, parce que nous dépassons cinq semaines, nous sommes dans la grande quantité, la longueur, le « beaucoup ».

Que les travaux rassemblés cette semaine vous aident à habiter cette étendue non-simplifiable !


Accrochage 2.0


Voici les accrochages 2.0 de cette semaine :

  • Les évaluations des 4e Art – la suite

Petit à petit, les étudiant·e·s en 4e année Art ouvrent leurs salons Riot pour partager leurs évaluations avec la communauté de l’ESAAA. Vous trouverez ci-dessous un aperçu des évaluations de Leïla Ory et de Virginie Geraud.


  • Productions réalisées pendant le confinement par Gabriel Duhanez (2e Art)

  • 2e interpellation par la police municipale – tyrolienne épistolaire de Côme Ferrase (2e Art)

  • Gens d’armes de Alice Jeannel (2e Design)

  • Mask off de Sarah Brousseaud (3e Art)

ARC RADIOactivité


Depuis le début de cette semaine, les participant·e·s à l’ARC RADIOactivité nous proposent une programmation journalière. Aujourd’hui, à partir de 14h, DJ Ukumari est en direct sur les ondes de la Radio Pfff :

L’équipe continue sur sa lancée la semaine prochaine également ; découvrez la programmation ci-dessous !

 → rendez-vous sur www.esaaa.fr/radio pour accéder au site de diffusion.


ARC jardin


En confinement, l’équipe de l’ARC Jardin de Résistance cherche son inspiration en interrogeant le saule pleureur, en sondant les mystères d’un terrier ou en renouant avec des souvenirs végétaux d’un autre temps. Et parfois, le matin, on découvre que des objets insoupçonnés ont semé la terreur sur la terrasse…


Salons


La liste des salons publics sur Riot de cette semaine est disponible en format pdf en cliquant ici (les nouveaux salons sont indiqués en bleu).



L’édito du confinement


Cher·e·s tout·e·s,

Cette semaine l’archive « Les confins de l’ESAAA » fait une large place aux évaluations des 4e année Art. Ces étudiant·e·s ont en effet été les premièr·e·s à présenter leurs travaux du 2e semestre pour valider leur année – drôle de situation pour une activité, l’art, qui s’est inventée dans la proximité avec les matériaux, cherchant dans les formes, les couleurs, les étendus ou la pesanteur, les conditions d’une expérience intense qu’on a fini par appeler esthétique.
Mais faire de l’art c’est aussi se jouer des paradoxes (Robert Filliou dit même qu’il n’y a pas d’art s’il n’y a pas de paradoxes), alors vous verrez ci-dessous que donner comme présentes des formes malgré leurs absences n’a posé aucun problème artistique !

Par contre, nous nous en apercevons dorénavant tous les jours (pour peu que nous en doutions avant le confinement), rien ne remplace la présence concrète du monde physique, matériel et organique : ce que racontent les travaux rassemblés ici ou les échanges sur le Riot chat.esaaa.fr, c’est aussi la poussée de ce monde qui nous manque. Parce que c’est le printemps et que les arbres se couvrent de feuilles, parce que nous savons que nous vivons avec des milliards de germes, parce que, quoi qu’on fasse, nos écrans numériques sont froids et lisses organisant ce que Joseph Tonda appelle une « société des éblouissements »…

Pour l’instant, et jusqu’à notre retour, nous sommes explorateurs et exploratrices de ces confins.


Accrochage 2.0


Voici les accrochages 2.0 de cette semaine :

  • Focus sur les évaluations des 4e Art

Les 6 et 7.04.2020 ont eu lieu les bilans du deuxième semestre pour les étudiant·e·s en 4e année Art. Ils et elles ont créé des salons privés sur Riot pour pouvoir partager leurs travaux et échanger avec les enseignant·e·s.

Après les évaluations, les salons sont ouverts progressivement pour que chacun·e puisse visiter l’accrochage virtuel des étudiant·e·s. En voici un aperçu :


  • Me and Myself and I de Ziyi Chen (4e Design)

Le travail complet que Ziyi nous propose cette semaine est consultable en format pdf en cliquant ici.


  • Lecture de l’épilogue du livre « Critique contre la poésie » d’Antonin Artaud

ARC RADIOactivité


Pour vous apporter un peu de détente en confinement, Radio Pffff émet en direct aujourd’hui de 14h à 19h pour un après-midi jazzy → rendez-vous sur www.esaaa.fr/radio pour accéder au site de diffusion !

Par ailleurs, l’équipe de l’ARC RADIOactivité vous propose une programmation journalière pour la semaine prochaine, avec une thématique surprise pour le vendredi 17.04 !


Radio L52


La « radio des états grippaux » prend le relais aujourd’hui à 20h52 et vous propose d’écouter son émission sur la thématique du Sci-Fi. Le lien d’écoute est disponible sur radiol52.wordpress.com.

– Pour envoyer votre participation : radiol52ketoprofene@gmail.com


ARC jardin


La réflexion autour du jardin se poursuit cette semaine aussi, en passant par des semis en pot, des essais de construction en bois, de la peinture, de la lithographie…


Zone MONSTRE


Découvrez les différents espaces créés par la Zone MONSTRE :


La salle de conf’


  • Séminaire Lieux des récits / récits du lieu de Nicolas Tixier du mardi 7.04.2020 de 18h à 20h → Le tour au large de Lucien le Saint
« Les meilleurs films sont ceux qu’on n’a pas vus pourrait vouloir dire : les films que l’on n’a pas vus ; les films que l’on ne peut pas voir ; les films qui semblent détruits ; les films qui ne sont pas sortis ; les films qui ont été remontés, mutilés, changés ; les films qu’on n’a pas vus, au moment où on les voit ; les films qui n’ont pas été tournés ; les films qui ont été rêvés ; les films qu’on se fait dans la tête ; les films qu’on a vus et que vous ne verrez pas… »

Bernard Eisenshitz, « Les meilleurs films sont ceux qu’on n’a pas vus », in Pour un cinéma comparé – Influences et répétitions, Cinémathèque Française, 1996.

Dans le séminaire de cette semaine, il a été question d’un film perdu de Jean Grémillon, « Tour au large » (1926), d’Ella Maillard, de l’île de Groix, de pêche au thon, d’Albert Kahn, des archives de la planète, des bourses autour du monde, de Jocelyne Weiss-Leclerc et bien entendu de ce personnage qui sert de lien à tout cela, un chef opérateur peu connu qui filma le monde au début du XXe siècle, Lucien le Saint. Nicolas Tixier a présenté plusieurs documents dont :

  • les photogrammes restant du film disparu de Jean Grémillon (1926) → à consulter dans le document pdf téléchargeable en cliquant ici
  • Le découpage technique du film → à découvrir dans ce document pdf
  • Deux photos de Lucien Le Saint qui ont été transmises à Nicolas Tixier par le petit fils du premier :

  • Les salons RIOT

La liste des salons publics sur Riot s’est encore étoffée cette semaine ! Parmi la douzaine de nouveaux salons on compte aussi « écoute on lit au lit ». Créé par Sheila Atala et Anne Kawala, ce salon est une proposition de partage d’enregistrements de vos lectures du moment. « Ça peut être une page de roman, un texte poétique, un article, vos propres écrits, et tout ce que l’on n’imagine pas. Pour traduire, peut-être, ce que nous vivons en ce moment. Toutes langues bienvenues ».

– Pour y accéder sur Riot : #litaulit:matrix.esaaa.fr

– La liste des salons publics sur Riot a été complétée cette semaine et est disponible en format pdf en cliquant ici (les nouveaux salons sont indiqués en bleu).


Le coin bibli ’


Mouvements intérieurs cette semaine dans la cuisine. Merci à tous pour vos partages / pépites ! La carte est visible en plus grand en cliquant ici.


Atelier céramique


  • Créer des formes géométriques à la plaque en céramique – Slab-building geometrical shapes 
Une vidéo proposée par Anna Voke

À la semaine prochaine !


L’édito du confinement


Cher·e·s tout·e·s,

Vous trouverez ci-dessous le troisième voyage « Aux confins de l’ESAAA », confins toujours plus divers, profus et en expansion – comme si le Covid-19 avait produit l’équivalent d’un Big Bang et que depuis l’univers qu’il a généré était en expansion…

Nous espérons que vous êtes toutes et tous en bonne santé, que votre moral est bon, que le yo-yo que font vos affects et vos nerfs en cette drôle de période ne vous épuise pas trop.

Ici, depuis notre ESAAA dématérialisée, et comme vous sûrement, nous pensons à la suite de manière à la fois déterminée et rêveuse. Déterminée car tout aura changé quand nous reprendrons à nouveau le chemin du bord du lac. Mais aussi rêveuse car ce qui se dessine n’apparaît que progressivement, confusément, comme nappé de brume. Une seule chose est sûre : ce que sera cette suite existe en germe dans les confins que vous pouvez explorer ci-dessous.

Bon voyage !


Accrochage 2.0


Voici les accrochages 2.0 de cette semaine :

  • Classe prépa

Les étudiantes de l’ESAAA prépa s’entraînent pour le passage des concours avec des épreuves blanches. Voici quelques-uns de leurs travaux :


  • SHOW OFF du 1er Avril (1res années)

  • Dînette time de Lyne Caroff (1re année)

  • Zéro Km à pieds de Laure Fannière (2e Art)

Laure nous propose d’écouter « un p’tit son » qui a été diffusé sur Radio Pfff le vendredi 27.03.2020 :


  • Recherches pour histoire de Louise Mercat (2e Art)

  • Autoportrait – jour 12 de Manon Genet (2e Design)

  • Journal de bord pour faire sa propre terre de Alice Jeannel (2e Design)

À défaut d’avoir emporté votre terre pour le confinement, Alice vous propose de la faire vous-mêmes avec ce tuto’ :

étape 3
étape 4
étape 9

  • Douceur n° 1 de Clarisse Dagod (3e Art)

  • Dessins de Constantin Rouget (3e Design)

  • Qui pour me sortir ? de Victor Siret (4e Art)

Cette semaine, Victor a mené une réflexion sur la place des chiens dans nos sociétés et il s’est imaginé comment il pourrait faire pour être un chien pendant le confinement. Cliquez ici pour visualiser le résultat (en pdf).


Radio L52


Hier, le jeudi 2.04.2020, la « radio des états grippaux » a dédié l’émission de 20h52 à la Commune de Paris :

Comme d‘habitude, si vous souhaitez apporter vos contributions, vous pouvez envoyer un mail à l’équipe L52 à radiol52ketoprofene@gmail.com. La programmation des émissions passées et à venir est mise à jour régulièrement sur le site de la radio.


ARC jardin


Même confinée, l’équipe de l’ARC Jardin de Résistance continue la réflexion autour de l’aménagement du jardin expérimental situé derrière l’ESAAA.


La salle de conf’


Les salons RIOT

Depuis la semaine dernière, de nouveaux salons publics ont été ouverts sur Riot. Vous trouverez la liste mise à jour en format pdf en cliquant ici (les nouveaux salons sont indiqués en bleu).


Le coin des petites annonces


Les évaluations des 4e Art

Malgré le confinement, les évaluations continuent à l’ESAAA, en format dématérialisé. Dès aujourd’hui (vendredi 3.04), les étudiant∙e∙s de 4e année Art ont invité le jury dans leurs salons privés sur Riot pour partager leurs travaux du deuxième semestre.

Leurs passages auront lieu les 6 et 7.04. Leurs salons sur Riot seront ensuite ouverts (rendus publics) à partir du mercredi 8.04. Vous trouverez une sélection de leurs travaux dans le prochain numéro de « Aux confins de l’ESAAA », le 10.04.2020.


Appel à contribution : « De premières nécessités »

 « De premières nécessités est une proposition de journal à aller afficher dans l’espace public, pensé pour les panneaux d’affichage libre, histoire d’aller nous dégourdir les pattes avec une bonne raison de le faire. Il est de premières nécessités de partager : textes et images produits pendant ce confinement par vous, par d’autres, ensemble, autrement – pratiques, récits, témoignages, documents, etc.
Plus de précisions sur le salon « de premières nécessités » (#210:matrix.esaaa.fr) : tout le monde est le et la bienvenue pour proposer (textes, images), pour récupérer le .pdf et aller le coller, etc. »

>>> Le premier numéro devrait arriver en début de semaine <<<


À la semaine prochaine !


L’édito du confinement


Cher·e·s tout·e·s,

Cette semaine encore, l’ESAAA virtuelle a travaillé à plein régime ! Vous avez été de plus en plus actif·ve·s sur Riot, vous avez suivi des cours, partagé des ressources, préparé des émissions radio, créé des pièces, des dessins, des situations, des journaux du confinement… Bref, vous avez été au travail, tout en vivant le processus de transformation que ce virus nous impose et dont il est d’ores et déjà certain que nous ne reviendrons pas inchangé·e·s.

Mais dans les échanges, les projets, les nouveaux rapports qui se tissent entre nous, il y a les germes d’une suite joyeuse !

Nous attendons toujours les projets que vous voulez partager avec la communauté ESAAA dans le salon Riot Aux confins de l’ESAAA (journal du vendredi) ou par mail à coordination@esaaa.fr.

Bonne lecture !


Accrochage 2.0


Nombreux sont les accrochages 2.0 de cette semaine :

  • Emma Rochefolle (classe Prépa)

Durant la première semaine de confinement, Emma a créé une plateforme où se trouvent certaines de ses réalisations artistiques (photos, poèmes, sculptures…) ou « Une bulle sur la Toile » comme elle aime l’appeler.

→ Ses travaux sont visibles ici : https://emmarochefolle.fr/


  • Walking on the Moon d’Eglantine Amevet (1re année)

  • 4mn38 de pur plaisir de Laure Fannière (2e Art)

  • Vlogy de Jade Firman (2e Art)

Le projet de confinement de Jade est composé de plusieurs vidéos journaux qu’elle partage sur sa plateforme YouTube.

En voici un exemple :


  • Undrinkable de Côme Ferrasse (2e Art) 

  • La Confinerie de Maeva Rojas (3e Art)

  • Kit de survie de Victor Siret (4e Art)

  • Les humains souvenirs de Alissa Chabchoub (4e Art)

  • Tyrolienne épistolaire entre les appartements de Côme et Léa, Côme Ferrasse (2e Art) et Léa Viguier (5e Design & Espace)

ARC RADIOactivité


Radio PFFFF sera en direct aujourd’hui à 16h30 17h30 pour l’émission « OSEPFFFFF (pcq osef) » ! Ambiance confinée / cocooning / goûter / apéro → rendez-vous sur www.esaaa.fr/radio pour accéder au site de diffusion !

L’émission sera aussi disponible en réécoute prochainement sur www.esaaa.fr/radio.


Radio L52


Depuis cette semaine, la Radio L52 émet sur : https://mixlr.com/radio-l52

  • Vérifiez régulièrement le site de la radio pour connaître la programmation passée et à venir, ainsi que les horaires de diffusion.

Le coin bibli’


Cette semaine, nous nous sommes déplacé·e·s de la chambre au salon, toujours carte en main pour garder le cap. En rose, les nouvelles ressources partagées. La carte est visible en plus grand en cliquant ici. Bonne exploration !


La salle de conf’


Vous trouverez ci-dessous, en format pdf, deux cours de Claire Viallat-Patonnier :


Les salons RIOT

Vous trouverez dans ce document pdf (téléchargeable en cliquant ici) une liste avec les salons publics existant aujourd’hui sur Riot, organisés par thématique (cours, ARC, ateliers, ressources…). N’hésitez pas à créer vos propres salons, publics ou privés !

  • Un salon privé ne sera pas retrouvable dans l’onglet « Exploration », donc vous pourrez partager vos productions seulement avec les personnes que vous inviterez.
  • Un salon public vous permettra d’aborder des thématiques qui vous intéressent avec tous celles et ceux qui souhaitent y participer et qui cherchent votre salon dans l’onglet d’exploration.

À la semaine prochaine !


L’édito du confinement


Cher·e·s tout·e·s,
Les bâtiments de l’ESAAA sont peut-être fermés pour un temps indéterminé à cause du COVID-19, mais la communauté ESAAA continue d’être au travail !

Aux confins de l’ESAAA permettra de partager nos travaux, nos savoirs, nos sensibilités, nos ressources et de continuer à faire école malgré la distance. Toujours en phase d’expérimentation, ses rubriques sont modulables et s’adapteront aux éléments que vous nous enverrez.

En attendant de vous familiariser avec la plateforme Riot et qu’elle soit complètement opérationnelle, vous pouvez partager vos projets en envoyant un mail à Sonia : coordination@esaaa.fr

Bonne lecture et à vos claviers !


Accrochage 2.0


Dans les murs de l’ESAAA, tout le monde avait l’habitude de jeter un coup d’œil curieux à vos accrochages. Cette rubrique tient lieu de coin de monstration de vos travaux pendant le confinement : installations, travaux plastiques, poèmes, projets, etc.

Les accrochages 2.0 de cette semaine :

  • Boudoir de Lou Lombard (2e Art) et Gabriel Richard (4e Design)
  • Le projet Agora Off proposé par Antoine Methivier (3e Design)

L’idée de la plateforme Agora est de créer une continuité culturelle pour un public, dans des moments où le partage et la diffusion d’art sont en danger. Lorsque cet état est décrété, comme actuellement, le site est en « OFF » et tout·e·s les artistes et étudiant·e·s dans les arts peuvent diffuser du contenu créé pendant la période de confinement :

Participez-y !

  • Attestation de déplacement dérogatoire de Côme Ferrasse (2e Design)
Contribution dans Agora Off
  • Radio L52 : la radio des états grippaux

Paru à l’initiative d’un collectif d’étudiant·e·s de l’ESAAA « en réaction au confinement international », la Radio L52 émet depuis mercredi 18.03.2020 tous les soirs à 20h52, uniquement en direct pendant la période du confinement. Chaque jour, l’émission à venir et le programme de la veille seront annoncés sur le site de la radio et sur Facebook.

Ce soir le 20.03, il sera question de « Sport et bien-être » – rendez-vous à 20h52 sur https://pfff.radiostream321.com/ pour les écouter en direct !

Vos contenus et suggestions sont les bienvenus → radiol52ketoprofene@gmail.com


Le coin bibli’


Cette semaine, Isabelle L., Julie, Kamel et Matthieu ont été inspiré·e·s par la carte des Arts confinés, créée par deux enseignantes des Beaux-Arts de Marseille et Poitiers-Angoulême. Augmentée par quelques-unes de leurs références, cette carte propose des liens vers des sites donnant accès à des ressources numériques gratuites et de qualité. En réflexion : la manière de poursuivre ces arborescences, d’en imaginer d’autres, de planter une forêt peut-être (c’est le printemps).

À suivre, donc ! Bonnes lectures, bons visionnages, mais n’oubliez pas de sortir régulièrement la tête de l’écran 😉


Au fur et à mesure, d’autres rubriques s’ajouteront : la FAQ, la salle de conf’, des tutos…
À la semaine prochaine !